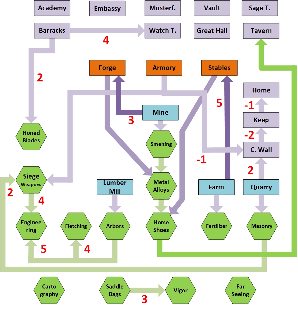
So for my post on training Tier 4 troops, I made this nice little flowchart which showed the relations and dependencies between buildings and research which you need in order to train Tier 4 troops. I decided I would do the same for ALL buildings in Kingdoms of Middle Earth, but this time up to level 10. This is because the dependencies change in runecrafting mode. So without further delay, the below two charts show the dependencies for all buildings in your cities.
>continued
I made two versions; one comprehensive one including player level, and one without those, as the highest player level requirement is level 7 and it is save to assume we do not have those in our alliance anymore.
Quick explanation:
- Dependency of research on Academy level is assumed known and not displayed
- Yellow lines for player level requirements
- Green lines for research level requirements
- Purple lines for building level requirements
- Without a red number, levels required are equal
- Static red numbers denote a static level requirement
- i.e. Barracks lvl 2 opens up Honed Blades all the way to lvl 10
- Red numbers with a minus denote dynamic level requirement relations
- i.e. You can upgrade your Keep 2 levels above your City Wall
- i.e. Armory needs to be level 7 to construct City Wall level 8


Hi,
Increasingly the alliances are asking for certain player levels (example would be player level and 500m might). I cannot find anything about how to exactly generate this, I can only see that building seems to be the only way. Is it strictly linear, or are the multipliers in each town / between the towns? I.e. Always the same number of points, or if I have a keep *11 do I get more points? Which buildings give the most points etc.
Thanks for your help.
LikeLike
Do i have to build everything all over againg on the other citys? or i just leveled my barracks and homes?
LikeLike
Sorry!! Great blog you have here!
LikeLike
haha thanks!
LikeLike
Éach city is considered a separate entity, so yes, you will haveto build everything overagain in each new city Im afraid
LikeLike